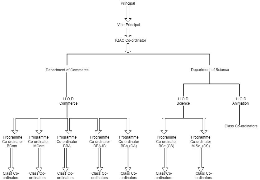
NAAC AQAR - Criteria 6 AQAR – Criteria 6 6.2.2 Organization Chart Updated 20-21 6.2.2 Organization Chart Updated 20-21 Click Here 6.3.3 Workshops Organized 6.3.3 Workshops Organized Click Here